近日,第十三届全国人大常委会第十一次会议对《中华人民共和国土地管理法》修正案(草案二次审议稿)进行了审议并公开征求意见。
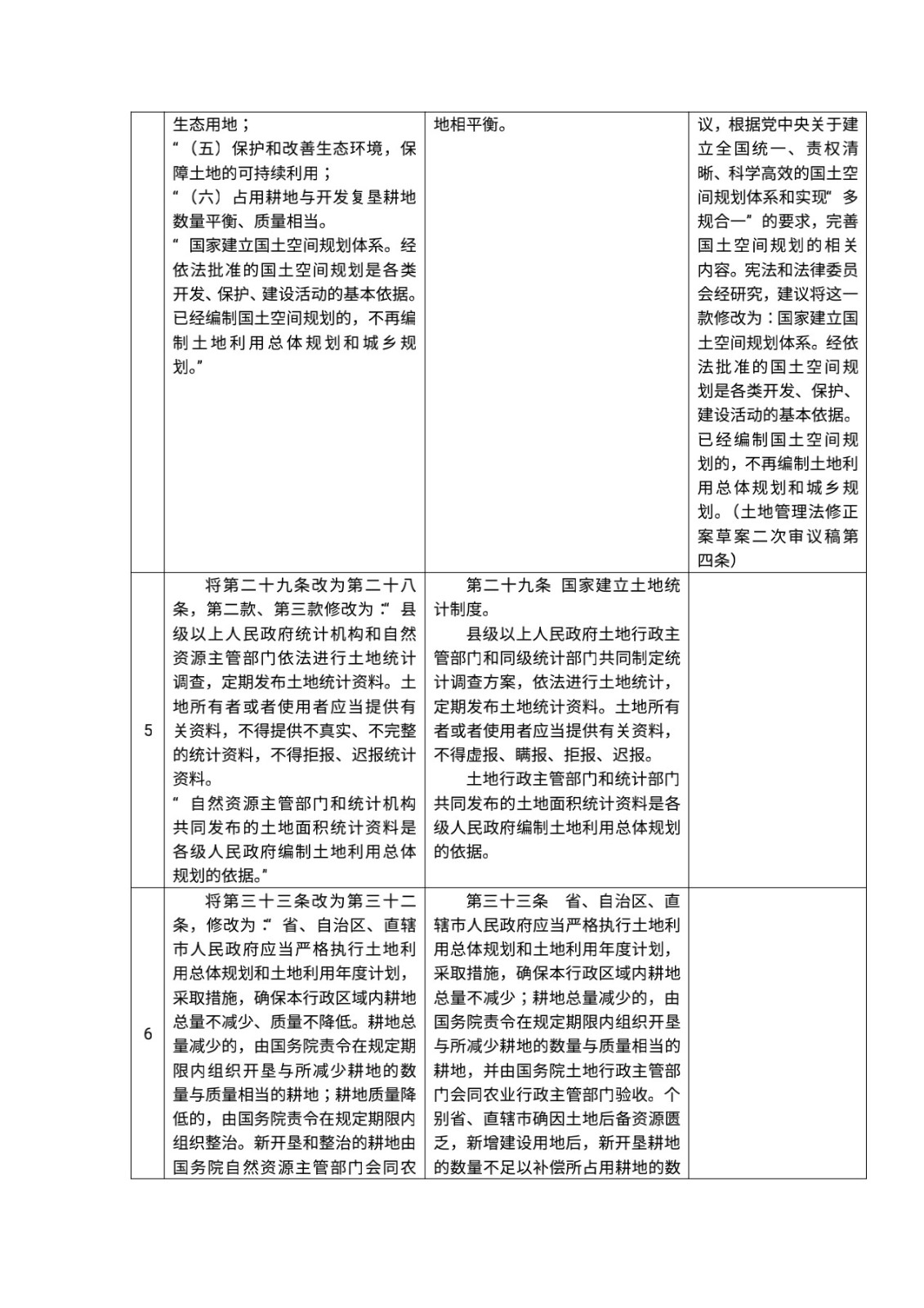
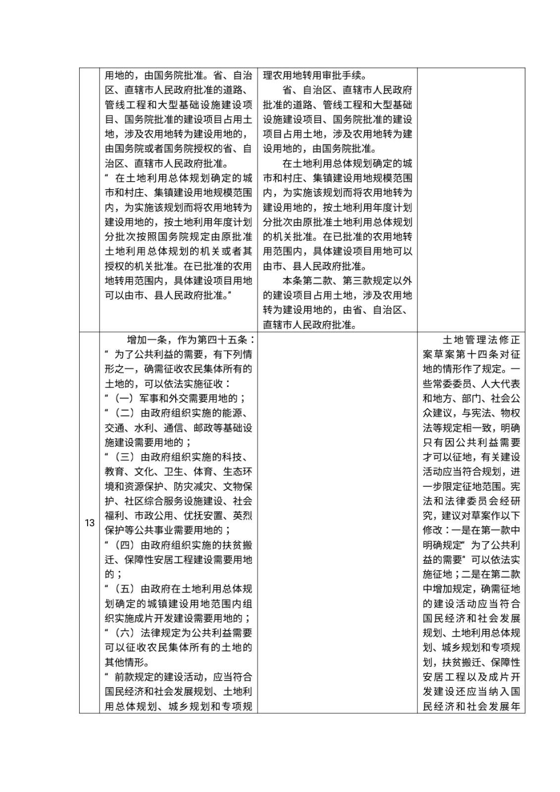
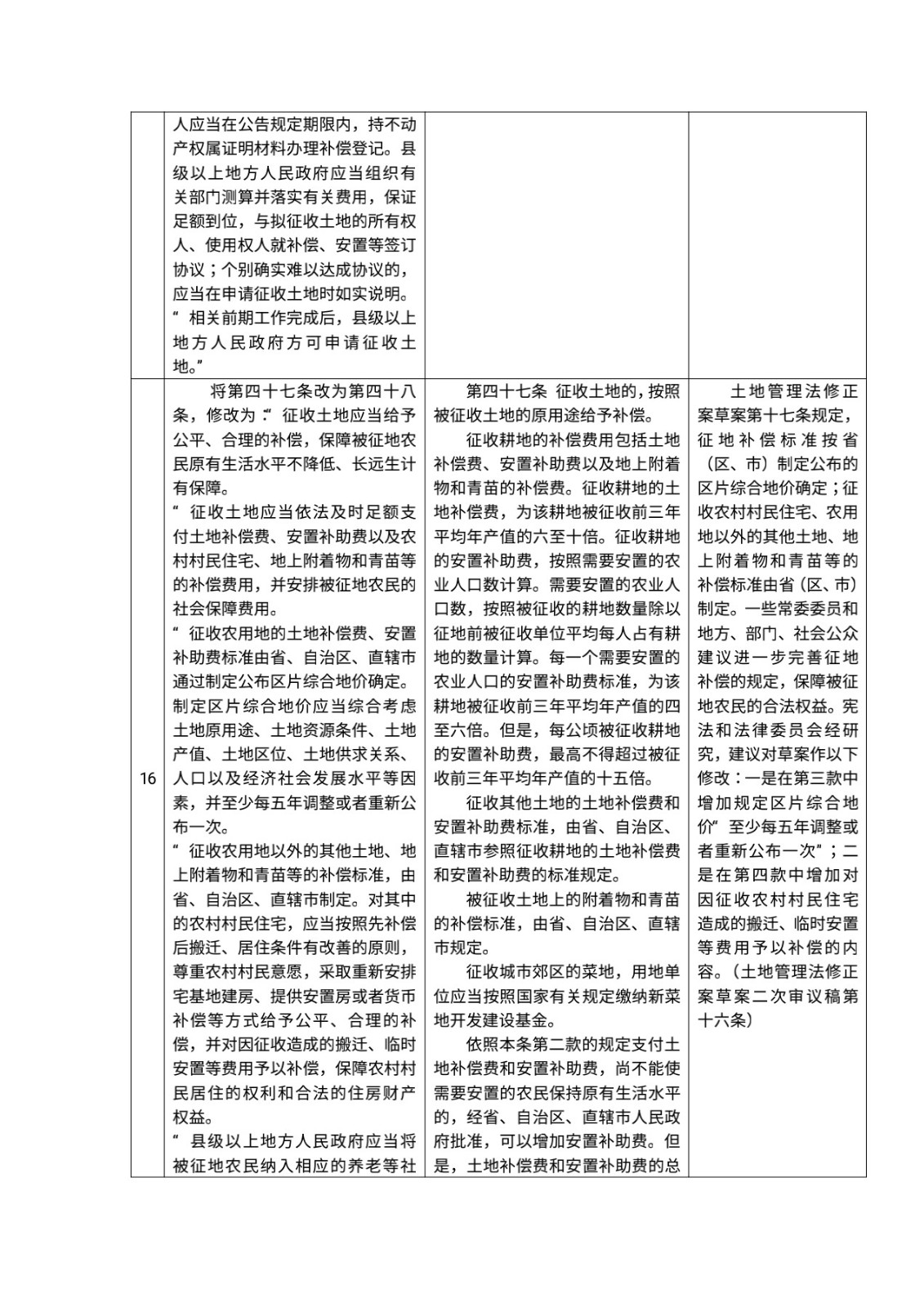
据悉,修正案草案二次审议稿修改、增加的主要内容包括:对征地情形及补偿标准进行了进一步完善。明确只有因公共利益需要才可以征地,有关建设活动应当符合规划,进一步限定征地范围。增加规定区片综合地价“至少每五年调整或者重新公布一次”。增加对因征收农村村民住宅造成的搬迁、临时安置等费用予以补偿的内容。对集体经营性建设用地入市的条件、程序以及入市办法的制定等作出规定。增加相应规定健全集体经营性建设用地入市的民主决策程序。规定要求集体经营性建设用地出让、出租等,应当经本集体经济组织成员的村民会议三分之二以上成员或者三分之二以上村民代表的同意。规定经依法批准的国土空间规划是各类开发建设活动的基本依据。明确已经编制国土空间规划的,不再编制土地利用总体规划和城乡规划。
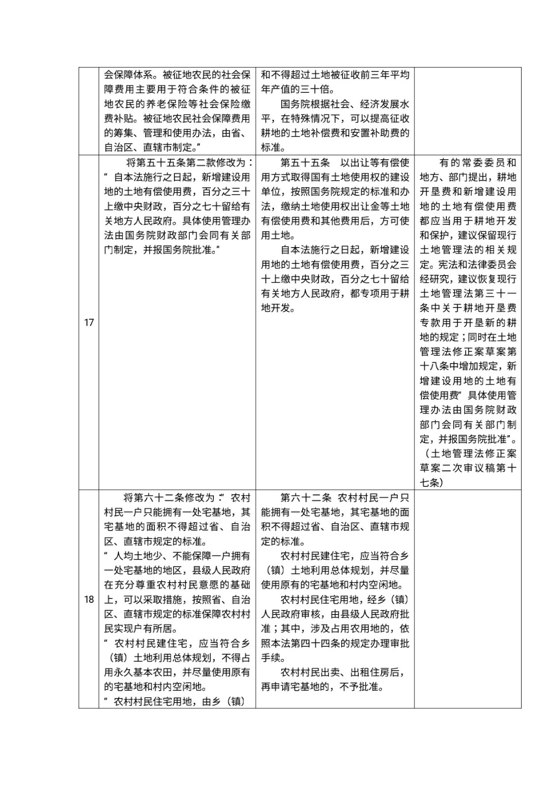
此外,将有关条款中的“土地行政主管部门”修改为“自然资源主管部门”,“基本农田”修改为“永久基本农田”,“行政处分”修改为“处分”。











